精彩推荐:青光眼 白内障 近视 远视 散光 斜视弱视 角膜溃疡 角膜炎 沙眼 眼外伤 更多疾病
大众频道
专业频道
时尚频道
互动频道
疾 病 | 保 健 | 爱眼动态 | 名医名院
知 识 | 美 食 | 自检自测 | 爱眼纪事
资 讯 | 临 床 | 学 术 | 文 献
图 谱 | 医 患 | 继 教 |
五官之美 | 整 形 | 美 容
眼镜一族 | 妆 容 | 图 库
眼科在线 | 预留位置
眼科知道 | 在线咨询
  当前位置:当前位置: 中华眼科在线 → 医学频道 → 继续教育 → 网上学习 → 正文 切换到繁體中文 用户登录 新用户注册
常见全身病的眼部表现

http://www.cnophol.com 2016-5-30 10:02:42 中华眼科在线

 内科疾病的眼部表现

一,动脉硬化与高血压

 ㈠动脉硬化性视网膜病:动脉硬化是动脉管壁增厚、变硬,管腔缩小的退行性和增生性病变的总称。  
一般包括:老年性动脉硬化;动脉粥样硬化;小动脉硬化 
视网膜动脉硬化为老年性动脉硬化和小动脉硬化。 
 在一定程度上反映了脑血管和全身其他血管系统的情况,又称动脉硬化性视网膜病变。

表现包括:
1.视网膜动脉弥漫性变细、弯曲度增加、颜色变淡、动脉反光增强; 
2.动静脉交叉处可见静脉隐蔽和静脉斜坡现象;  
3.视网膜,特别是后级部可见渗出和出血,一般不伴有水肿。

 ㈡ 高血压性视网膜病变:收缩压》=160mmHg,或者舒张压》=95mmHg

1, 缓进型(良性)HRP,分为四级:  Ⅰ级:主要为视网膜动脉有功能性狭窄,有轻度硬化表现;  Ⅱ级:视网膜动脉有肯定的局部狭窄,有动静脉交叉征病理性改变;  Ⅲ级:视网膜动脉明显硬化狭窄收缩,并有出血、渗出等高血压视网膜病变; Ⅳ级:在Ⅲ级改变基础上视网膜病变加重,合并有视乳头水肿。 除眼底病变以外,高血压还可以因为心力衰竭、肾病等出现眼睑水肿,或因高血压脑病、颅内出血或脑梗塞产生瞳孔、视力、视野、眼球运动等相应的神经眼科症状。

 2, 急性型HRP:多< 40岁。主要改变是视乳头水肿和视网膜水肿。同时可见视网膜火焰状 出血、棉绒斑、硬性渗出及脉络膜梗塞灶。

二,糖尿病
  
㈠ 眼前部并发症  
1.眼表:泪膜稳定性降低、球结膜小血管迂曲、扩张并有微血管瘤,角膜感觉减退。 
2.虹膜:虹膜红变多见晚期患者,在虹膜表面及瞳孔缘处见有细小的新生血管。若波及房角时,房水排出障碍,发生新生血管性青光眼。另外,青少年糖尿病常常伴有继发性虹膜睫状炎。  
3. 晶状体:高血糖使晶体纤维肿胀变性混浊,并发白内障。  
4. 屈光不正:血糖升高使晶状体变凸,屈光度增加,突发性近视或远视程度降低。 
5. 眼肌麻痹:可出现眼外肌运动障碍和复视。多可以恢复。

 ㈡ 眼后节并发症(DRP):

常见全身病的眼部表现 

三,肾脏疾病  
㈠ 急性肾小球肾炎:眼睑水肿;高血压→视网膜血管痉挛、出血、渗出等。可逆性 
㈡ 慢性肾炎:>50%有眼底改变;肾功能不全者约75%;尿毒症几乎100%出现。  眼底:视网膜动脉变细,铜丝状、银丝状;动静脉交叉压迫,静脉扩张迂曲;视网膜水肿、渗出、出血;视盘充血、水肿。  
㈢ 慢性肾功能不全:角膜带状变性和白内障。

四,感染性心内膜炎:  
⑴眼睑和皮下、球结膜下出血  
⑵虹膜睫状体炎或前房积脓性眼内炎  
⑶视网膜中央动脉阻塞;脓毒性视网膜炎(Roth斑)

五,血液病  
㈠贫血 
⑴视力下降、视力疲劳和视野缺损等         
⑵眼底:取决于贫血的严重程度、起病的急缓和个体反应。表现为色泽变淡、血管 变细、有水肿、渗出及视乳头水肿等         
⑶其他:结膜苍白,球结膜出血,眼球运动障碍,眼球震颤,瞳孔对光迟钝等。

㈡ 白血病   
眼部表现为视网膜静脉迂曲扩张及微血管瘤形成并有水肿、渗出及出血,典型 的Roth斑。  当白细胞浸润眼眶组织则出现眼球突出(眶绿色瘤),波及视神经时致失明。 

六,维生素缺乏  
1.维生素A缺乏  
早期:夜盲症和暗适应功能低下;几周后出现角结膜干燥症,严重者角膜软化症。  
2. 生素B1缺乏  
角膜结膜上皮损害、浅层角膜炎、眼肌麻痹,眼球震颤。球后视神经炎 及视神经萎缩等。  3. 生素B2缺乏  
睑缘炎、结膜炎、酒糟鼻性角膜炎、角膜缘区新生血管、白内障等。 
4. 维生素C缺乏  
眼部表现为各个部位的出血及白内障。  
5. 维生素D缺乏  
眼眶狭窄、眼球突出、眼睑痉挛及屈光不正;部分低钙性白内障。 


 外科疾病的眼部表现

一,颅脑外伤 

1, 硬膜外血肿  
主要是瞳孔改变;其他眼球运动神经麻痹。视网膜前出血。 

2, 硬膜下血肿  
同侧瞳孔大;较重者视盘水肿,视网膜水肿;眼运动神经麻痹。

3, 颅底骨折  
双侧眼睑、结膜、眼眶皮下淤血。颅前凹骨折可有眼球突出或眼眶皮下气肿。

4, 颅骨骨折  
常伴视神经管骨折,压迫视神经引起失明,做CT检查。

二,几种与外伤有关的视网膜病变  
1, 远达性视网膜病变:严重的头胸腹部的急性挤压伤或粉碎性骨折引起。 眼底:视网膜出血、水肿、渗出及黄斑部病变。预后良好,多能自行恢复。
2, Terson综合征:由急性颅内出血引起玻璃体、内界膜下或玻璃体后出血。 

 儿科疾病的眼部表现

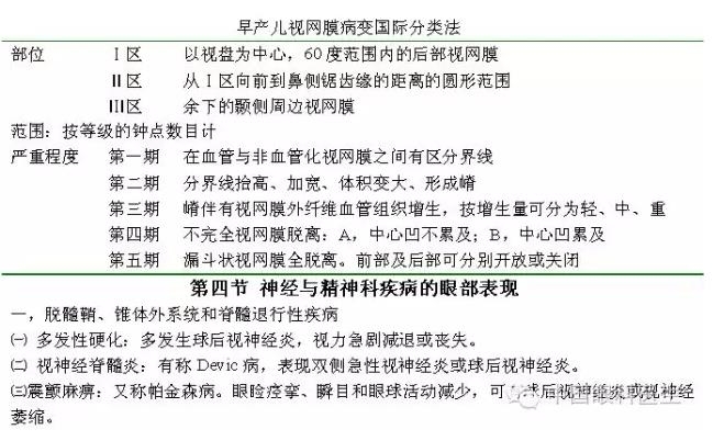
早产儿视网膜病变(ROP):Terry综合征或晶体后纤维增生症。  因为早产儿视网膜血管未完全发育成熟,其间大量的吸氧促使未成熟血管发生收缩与阻塞,影响血管发育。同时组织缺氧导致新生血管形成及纤维组织增生,最终形成牵引性视网膜脱离,眼球萎缩。

常见全身病的眼部表现 

 神经与精神科疾病的眼部表现 

一,脱髓鞘、锥体外系统和脊髓退行性疾病  
㈠ 多发性硬化:多发生球后视神经炎,视力急剧减退或丧失。  
㈡ 视神经脊髓炎:有称Devic病,表现双侧急性视神经炎或球后视神经炎。  
㈢震颤麻痹:又称帕金森病。眼睑痉挛、瞬目和眼球活动减少,可有球后视神经炎或视神经萎缩。 

二,脑血管疾病:  
㈠ 脑动脉阻塞:因部位不同可有不同的眼部表现。  
颈内动脉阻塞:患侧供血不足症状及缺血性视神经病变。 大脑中动脉阻塞:双眼病灶对侧同向偏盲,无黄斑回避。  大脑后动脉阻塞:皮质盲或双眼病灶对侧同向偏盲伴黄斑回避。 基底动脉阻塞:瞳孔缩小及第Ⅲ、Ⅳ、Ⅴ视神经麻痹。 眼动脉阻塞:视力丧失、眼底供血不足的表现。

㈡ 颅内动脉瘤:是自发性蛛网膜下腔出血的主要原因。好发于颈内动脉及后交通动脉的交叉处。  
表现:①眼眶及额部疼痛、复视、视力减退、眼球突出等。  ②眼睑充血、肿胀、球结膜水肿、静脉怒张、结膜下出血、双瞳孔不等大。 ③眼底:视盘水肿、视网膜静脉怒张、弯曲、视网膜出血。  ④病程长者可见同侧视神经萎缩,可有眼球搏动、眼球运动障碍等。

㈢ 颅内出血:  
1, 蛛网膜下腔出血:可有玻血,视乳头水肿等。  
2, 脑出血:80%发生在基底节附近,不同部位表现有不同。

三,颅内肿瘤:

两大类眼科表现:
①颅高压引起早期视盘水肿,晚期视神经萎缩。 
②视野改变:与肿瘤占位有关             
额叶:向心性视野缩小,伴患者视神经萎缩,对侧视盘水肿称F—K综合症;            
颞叶:同侧偏盲或上象限偏盲;             
枕叶:对侧同向偏盲,常有黄斑回避。

四.精神病  
1. 臆症:
眼部有多种不正常表现,但都属于功能性,瞳孔及眼底检查都正常。所有症状可在暗示下加重、缓解或消失。通常暗示治疗即愈。 

2. 伪盲:可通过行为学、平片验光、视觉电生理检查诊断。 

 妇产科疾病的眼部表现  

妊娠高血压综合症(PIH):临床以高血压、水肿与蛋白尿为其特征。  眼部可有眼睑及结膜水肿,球结膜小血管弯曲呈蛇状,并有贫血表现,  眼底与急性高血压性视网膜病变相同,视网膜血管痉挛、变细狭窄,有水肿,出血及棉絮状斑样渗出;严重者产生浆液性视网膜脱离或视盘水肿。  一般产后血压恢复正常后数周内可自行好转,严重者有后遗症。 

 口腔科疾病的眼部表现
下颌瞬目综合症:又称Marcus-gunn综合症。                  
由先天性三叉神经与动眼神经中枢或末梢有异常的联系引起。  
1. 多为单侧,单眼上睑下垂;  
2. 张口时下垂之眼睑强直提起,咀嚼活动时眼睑随之瞬动; 
3. 下颌活动时睑裂增大,向同侧运动时无变化。                          

耳鼻喉科疾病的眼部表现
一.炎症性疾病  
1. 中耳炎:累及内耳时,引起眼球震颤  严重时致颞骨岩部的岩尖炎时表现眼球压痛,外直肌麻痹。  
2. 扁桃体炎:引起虹膜睫状体炎或全葡萄膜炎,角结膜炎。 
3. 鼻窦炎:眼眶蜂窝织炎,眶周脓肿,眼球突出等。

二.肿瘤  
1. 鼻窦肿瘤:可直接侵入眶内或波及眼外肌,引起眼球突出或运动受限。  
2. 鼻咽癌:可有第3~7颅神经及视神经受损,有眼部表现占25%~42%,多因眼部转 移症状而眼科首诊。 

 遗传代谢性疾病的眼部表现 
肝豆状核变性,又称Wilson病,由铜代谢障碍所致,常染色体隐性遗传,多发于10~25岁,     主要病变为基底节变性,肝硬化和肾脏损害。 
 
角膜色素环(K-F环)为特征性眼部表现。角膜缘内有1~3mm宽的色素颗粒组成的环,呈棕黄色或略带绿色,位于角膜后弹力层及附近组织内,色素环与角膜缘间有一透明带。 

药物反应  
糖皮质激素:由于长期大量应用导致以下眼部表现:  
1.激素性青光眼;  
2.激素性白内障:混浊多见于后囊部皮质。  
3. 全身或局部抵抗力下降:诱发角膜发生真菌及病毒感染,严重者角膜穿孔; 
4. 引起黄斑部色素上皮屏障功能破坏致中心视网膜炎加重,甚至发生泡状视网膜脱 离;  
5. 影响成纤维细胞的再生致伤口愈合减慢,局部用药还会导致轻度上睑下垂、瞳孔 散大,调节力减弱,部分发生近视;长期大量用药还会引起视乳头及黄斑水肿等。

(来源:中国眼网) (责编:cnophol)

发表评论】【加入收藏】【告诉好友】【打印此文】【关闭窗口
  • 下一条信息: 没有了
  • 更多关于(常见,全身病,眼部表现,中华眼科在线)的信息
      热门图文

    这些人不适合佩戴角膜

    日系眼妆教程 无辜可爱

    8招解决眼部浮肿 还原

    家长不要忌讳孩子戴眼
      健康新看点
      健康多视点
    ad推广
      图话健康
    点击申请点击申请点击申请点击申请点击申请点击申请点击申请点击申请点击申请
    39健康网眼病新浪福建健康21世纪药店网医脉通眼科新浪厦门健康合肥爱尔眼科一心医药集团重庆桐君阁湖北眼科网武汉眼科医院
    天津眼科医院武汉民生耳鼻喉医院中国近视网中国卫生人才网39五官科爱尔英智眼科康华眼科网久久眼科网阿里医药眼科网山水画

    Copyright © 2007 中华眼科在线 网站备案序列号: 京ICP备08009675号
    本网站由武汉五景药业主办