精彩推荐:青光眼 白内障 近视 远视 散光 斜视弱视 角膜溃疡 角膜炎 沙眼 眼外伤 更多疾病
大众频道
专业频道
时尚频道
互动频道
疾 病 | 保 健 | 爱眼动态 | 名医名院
知 识 | 美 食 | 自检自测 | 爱眼纪事
资 讯 | 临 床 | 学 术 | 文 献
图 谱 | 医 患 | 继 教 |
五官之美 | 整 形 | 美 容
眼镜一族 | 妆 容 | 图 库
眼科在线 | 预留位置
眼科知道 | 在线咨询
  当前位置:当前位置: 中华眼科在线 → 医学频道 → 资讯信息 → 国际 → 正文 切换到繁體中文 用户登录 新用户注册
美国眼科协会临床指南:糖尿病视网膜病变(2016 版)

http://www.cnophol.com 2016-9-22 10:21:50 中华眼科在线

  2016 年 2 月,AAO 发布了更新版的糖尿病视网膜病变临床指南(Diabetic Retinopathy PPP-updated 2016)。

  指南要点一览:

  现今,糖尿病在全世界范围及美国的患病率都在上升;相应地,糖尿病性视网膜病变(diabetic retinopathy, DR)以及威胁视力的糖尿病性视网膜病变(vision-threatening diabetic retinopathy, VTDR )患病率也在急剧增加。在全世界, 40 岁及以上成人中糖尿病视网膜病变的患病率为 34.6%(9300 万人);VTDR 的患病率估计为 10.2%(2800 万人)。

  目前,仅有约 60% 的糖尿病患者每年接受视网膜病变的筛查。

  1 型糖尿病患者应当在诊断 5 年后开始接受视网膜病变的筛查,2 型糖尿病患者应当在诊断为糖尿病时就接受筛查,并且之后每年复查一次。

  保持接近正常的血糖水平和控制血压能够降低视网膜病变的发生及进展风险。因此,应当教育患者控制好糖化血红蛋白、血脂和血压等指标。血糖控制是最重要的可调控的 DR 危险因素,HbA1c 在大多数患者的控制目标被推荐为 7% 及以下,在某些经选择的患者,控制在 6.5% 以下可能更有益。其他可能的危险因素如血压、血脂等目前尚无肯定研究结论。

  对于糖尿病患者,因为其他疾病服用阿司匹林并不会给糖尿性病视网膜病变带来不利影响。

  妊娠期糖尿病(gestational diabetes mellitus, GDM)的妇女在怀孕期间不需要接受眼科检查,GDM 也不增加妊娠期间发生糖尿病视网膜病变的风险。然而,已经确诊为糖尿病的患者怀孕之后需要在妊娠早期就接受眼底检查。

  在患者发生非增殖性糖尿病性视网膜病变(non-proliferative diabetic retinopathy, NPDR)、增殖性糖尿病性视网膜病变(proliferative diabetic retinopathy, DR)或黄斑水肿时,需要将患者转诊至眼科医生处。

  眼科医生应当对眼科检查发现及视网膜病变的程度与初诊的内科医生进行交流。应当对患者强调,遵循内科医生的医嘱以保持内分泌各项指标稳定是非常重要的。

  玻璃体内注射抗 VEGF 药物被证明可以有效地治疗累及中心的糖尿病性黄斑水肿,同时也可以作为激光治疗 PDR 的替代方式。

  目前,激光光凝仍然是不累及中心的糖尿病性黄斑水肿的首选治疗。

  疾病分期

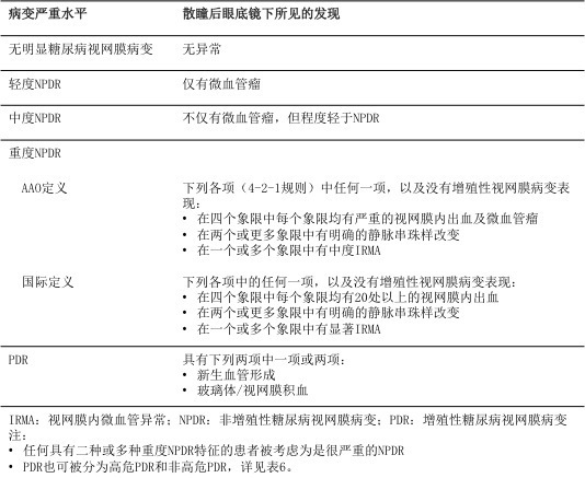
  2016 版 AAO 指南沿用了此前 DR 的分期,并将其和国际糖尿病性视网膜病变临床分期一并列出(表 1)。

表 1 AAO 糖尿病性视网膜病变分期和国际糖尿病性视网膜病变临床分期
1.jpg
表 2 国际糖尿病性黄斑水肿临床分级
2.jpg

  指南强调了糖尿病患者早期发现视网膜病变和定期随访的重要性,并指出眼科医生应向患者说明,即使他们没有任何眼部症状和不适,也应当定期随诊。关于眼科检查的时机和频率,指南给出了如下推荐(表 3):

表 3 尚未发生糖尿病性视网膜病变的糖尿病患者进行眼科检查的推荐意见
3.jpg

  药物和手术治疗

表 4 糖尿病患者有关视网膜病变的治疗方案推荐
4.jpg

  (1)正常或极轻度 NPDR:患者应当接受每年定期复查。一年内 5%~10% 没有视网膜病变的患者会发展为 DR。激光治疗、彩色眼底照相和 FA 并非必需。

  (2)轻度到中度 NPDR,不伴有黄斑水肿:已经有视网膜微动脉瘤和多发出血灶或硬性渗出的患者应当 6~12 个月接受一次复查。约 16% 的 1 型糖尿病轻度 NPDR 患者会在 4 年内进展到增殖期。对这部分病人,激光治疗和 FA 检查并非必要。彩色眼底照相和 OCT 检查对了解病人的基线状况以方便复诊和患者教育更为有利。

  轻度 NPDR 的病人 4 年内发生黄斑水肿的概率约为 12%,中度 NPDR 患者则增加到 23%。即使无临床意义黄斑水肿病人也应在 3~4 年内接受复查,因为发展为 CSME 的风险非常高。

  (3)轻度到中度 NPDR,伴有 CSME:

  ETDRS 将 CSME 定义为:距黄斑中央 500μm 及以内有视网膜增厚;距黄斑中央 500μm 及以内有硬性渗出,同时存在邻近视网膜增厚(此条不适用于此前有视网膜增厚,治疗成功后残余的硬性渗出);一处或多处视网膜增厚的面积为 1 个或大于 1 个视盘面积,并且这种病变的任何部分距黄斑中心为 1 个视盘直径之内。

  目前,对黄斑水肿也可根据是否累及黄斑中心进行分类,这是由于当黄斑中心被累及时视力丧失的风险和治疗的必要性都将显著增加。

  黄斑水肿可通过散瞳后裂隙灯活体显微镜、OCT 和 / 或立体眼底照相评估。激光治疗之前 FA 检查有助于确定病灶,也可帮助确定毛细血管渗漏和确认黄斑无血管区的病理性扩大。彩色眼底照相可协助记录眼底的情况。OCT 对于发现和观察水肿很有价值。

  1. 抗 VEGF 药物:目前,抗 VEGF 药物是累及中心黄斑水肿的首选治疗方式,可联合同时的或者延后的局部激光治疗。相较于 2014 版指南,2016 版指南对抗 VEGF 药物治疗 CSME 方面的内容做了补充,指出贝伐单抗、雷珠单抗和阿柏西普都是对 CSME 的有效治疗手段,然而在患者初始视力较差的情况下(20/50 或更差)阿柏西普对改善视力更为有效。

  2. 激光治疗:CSME 的经典治疗方法是激光治疗。在极少数情况下,光凝会导致视网膜下纤维化和脉络膜新生血管,会导致永久性的中心视觉丧失。除了脉络膜新生血管以外,视网膜纤维化最重要的相关因素包括激光治疗前严重的硬性渗出和高血脂。

  3. 手术:当存在严重的黄斑部牵拉时,扁平部玻璃体切除能够帮助部分对光凝和抗 VEGF 治疗无效的患者提高视力。然而,玻切术的效果难以通过 RCT 实现评估,因此对其疗效的评价差异很大。

  (4)严重的 NPDR 和非高危 PDR

  根据 ETDRS 得出的数据,严重 NPDR 和非高危 PDR 由于有着相似的临床转归和治疗推荐而被放在一起讨论。一半严重 NPDR 的病人会在 1 年内发展为 PDR,其中 15% 为高危 PDR;对非常严重的 NPDR,1 年内发展为 PDR 的风险为 75%。对这些患者应在 2~4 个月内进行随访。

  ETDRS 比较了早期行全视网膜光凝(panretinal photocoagulation, PRP)和延迟 PRP(期间密切随访,在进展为高危 PDR 时立刻行 PRP)的效果,建议对轻度和中度 NPDR 不推荐行 PRP,而在严重 NPDR 发生时,应当考虑 PRP,不应延迟至进展为高危增殖阶段再进行。若暂不进行 PRP,随访应 3~4 个月进行一次,若病人没有定期随访的条件、即将或近期接受白内障手术或处于妊娠状态(增加进展风险),可以考虑早期进行 PRP。

  在进展为高危 PDR 之前实行 PRP 对 2 型糖尿病患者尤为重要,PRP 可以降低 50% 发生严重视力损害或接受光凝的风险。对 1 型糖尿病患者,PRP 时机需综合考虑患者的依从性以及另一侧眼对治疗的反应。

  (5)高危 PDR

  以下四点中出现三点即被 DRS(Diabetes Retinopathy Study) 定义为高危 PDR:任何部位的新生血管;视盘新生血管;严重新生血管化:距视乳头 1 个视盘直径范围内有新生血管,其面积大于 1/4~1/3 个视盘面积;其他部位的新生血管面积大于 1/2 个视盘面积;玻璃体积血或视网膜前出血。

  多数高危 PDR 患者应当在短期内接受 PRP 以防止视力丧失。2016 版指南将对抗 VEGF 药物推荐意见从「可考虑(considered)」变成了「可替代(alternative)」,提出抗 VEGF 药物也许可以代替 PRP 治疗高危 PDR。尽管如此,仍有很多医生认为 PRP 依然是高危 PDR 的首选。由于需要更频繁的复诊,抗 VEGF 药物适用于能够定期随访的病人,其远程并发症仍有待于进一步研究。

  出现以下情况或新出现虹膜新生血管时,需考虑重复 PRP 或抗 VEGF 治疗,或行玻璃体手术:

  新生血管未能消退;

  视网膜或虹膜新生血管增多;

  有新的玻璃体积血;

  出现新的新生血管区域。

  对于高危 PDR 合并 CSME 的患者,早期就应考虑抗 VEGF 联合 PRP 治疗。部分患者在 PRP 之后出现玻璃体积血,可能是由于此前存在的新生血管牵拉导致,一般可自发吸收,不必再次接受 PRP。

  对那些此前从未接受过治疗,又有着屈光介质混浊、活动性新生血管及纤维血管增殖的 PDR 病人,应当考虑扁平部玻璃体切除。早期行玻切的价值随着新生血管形成的危险性而增加。

  增殖性视网膜病变晚期应用抗 VEGF 药物的作用还在进一步研究之中。

  (6)无法接受光凝治疗的高危 PDR

  有严重玻璃体积血或视网膜前出血的病人往往无法立即接受光凝治疗,此时应当实行玻璃体切除术。玻切术常在以下情况中应用:威胁黄斑的牵拉性视网膜脱离(尤其是新发的),牵拉性 - 孔源性视网膜脱离,以及由于玻璃体积血不能接受 PRP 治疗。已经发生虹膜红变的病人应当立即接受玻切和术中眼内光凝。对于这些病人,抗 VEGF 药物的作用还在进一步研究之中。

  其他治疗方式

  玻璃体内注射糖皮质激素:DRCR.net 一项早期的研究显示,玻璃体内注射曲安奈德(riamcinolone acetonide,TA)在 4 个月时可使视网膜厚度显著减小,但 24 个月时患者的视力不及接受局部 / 格栅样光凝治疗的患者,副作用(白内障、眼压升高)也更多。糖皮质激素治疗 DME 的效果仍有待于进一步研究。

  微脉冲激光:FA 指导的微脉冲激光治疗也开始得到认可。有研究认为,微脉冲激光对黄斑的损伤更小,并得到了具有积极意义的数据。这一研究还没有通过 RCT 和标准的激光治疗效果进行比较。

  随访评估

  随访包括病史和检查两方面:病史,包括症状、全身状态(是否妊娠、血压、血脂、肾功能等)以及血糖水平(HbA1c) 等;检查,包括以下内容:视力、裂隙灯活体显微镜下检查虹膜、眼压、前房角镜检查(如果怀疑有或发现有虹膜新生血管,或者眼压升高时应检查,检查前应散瞳)、散瞳下对眼底后极部进行立体检查;条件允许时行 OCT,需要时检查周边视网膜和玻璃体。建议的随诊间隔见表 4。

  相比较 2014 版指南的变化

  相比 2012 与 2014 版指南,2016 版指南在 2014 版指南基础上做出的修改不大,主要的变化有以下方面:

  1. 推荐将抗 VEGF 治疗作为激光的替代手段用于 PDR 治疗。其重要根据之一是美国 DRCR.Net 于 2015 年 11 月发表于 JAMA 的相关研究,比较了 PRP 与雷珠单抗注眼两种方式治疗 PDR 患者视力预后的差异,结论是随访两年时,雷珠单抗治疗组平均视力高于 PRP 组,但两者无明显的统计学差异,而 PRP 组病人的平均外周视野敏感度更低,玻切手术率更高,DME 发生率更高。

  2. 对抗 VEGF 药物治疗 CSME 方面的内容做了补充,其主要根据来自 DRCR.net 于 2015 年 3 月发表于《新英格兰医学杂志》相关研究的结论,认为阿柏西普、雷珠单抗和贝伐单抗对 DME 患者视力恢复的效果无统计学差异,但对于初始视力在 20/50 及以下的患者,接受阿柏西普治疗的患者视力进步更大。

  3. 修改了部分随访时间及说明:2014 版指南中,中度 NPDR 的随访时间被推荐为 6~12 个月,新版指南中修订为 12 个月,同时在注释中指出「若出现重度 NPDR 的征象,随访间隔应缩短」;非高危 PDR 的随访时间被修改为 2~4 个月。

  编辑: 杨洁

(来源:丁香园) (责编:cnophol)

发表评论】【加入收藏】【告诉好友】【打印此文】【关闭窗口
  • 下一条信息: 没有了
  • 更多关于(美国眼科协会,临床指南,糖尿病视网膜病变,2016 版,中华眼科在线)的信息
      热门图文

    想招桃花想减龄?没有卧

    VR视网膜眼镜,让你一

    埋线双眼皮 帮你轻松塑

    隐形眼镜竟然这么恐怖
      健康新看点
      健康多视点
    ad推广
      图话健康
    点击申请点击申请点击申请点击申请点击申请点击申请点击申请点击申请点击申请
    39健康网眼病新浪福建健康21世纪药店网医脉通眼科新浪厦门健康合肥爱尔眼科一心医药集团重庆桐君阁湖北眼科网武汉眼科医院
    天津眼科医院武汉民生耳鼻喉医院中国近视网中国卫生人才网39五官科爱尔英智眼科康华眼科网久久眼科网阿里医药眼科网山水画

    Copyright © 2007 中华眼科在线 网站备案序列号: 京ICP备08009675号
    本网站由武汉五景药业主办