精彩推荐:青光眼 白内障 近视 远视 散光 斜视弱视 角膜溃疡 角膜炎 沙眼 眼外伤 更多疾病
大众频道
专业频道
时尚频道
互动频道
疾 病 | 保 健 | 爱眼动态 | 名医名院
知 识 | 美 食 | 自检自测 | 爱眼纪事
资 讯 | 临 床 | 学 术 | 文 献
图 谱 | 医 患 | 继 教 |
五官之美 | 整 形 | 美 容
眼镜一族 | 妆 容 | 图 库
眼科在线 | 预留位置
眼科知道 | 在线咨询
  当前位置:当前位置: 中华眼科在线 → 医学频道 → 临床医学 → 经验交流 → 正文 切换到繁體中文 用户登录 新用户注册
特发性泪腺炎新分类 六个参数更易区分

http://www.cnophol.com 2016-8-1 10:51:43 中华眼科在线

  特发性眶部炎症属炎性眼眶疾病,是排除性诊断——排除具有特定病原体、特定组织病理学特征及局部或全身表现的眼眶炎症。特发性眶部炎症是引起泪腺疾病的常见因素,多达 50% 表现为特发性泪腺炎,而以往文献对此没有明确的定义及归类,导致相关研究进展缓慢。

  为探究特发性泪腺炎临床及组织病理学特征,评估其不完全治疗率、治疗抵抗率、复发率与预后因素的关系,Andrew 等对 79 例特发性泪腺炎患者进行研究,提出特发性泪腺炎最新系统分类法,于 2016 年发表在 Ophthalmology 杂志上。

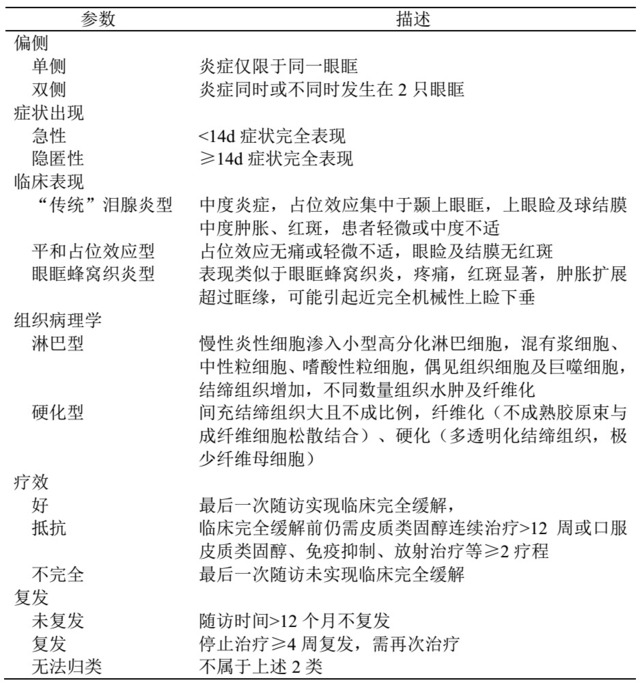
  79 例患者经活检确诊为特发性泪腺炎,根据偏侧、症状出现时间、临床表现、组织病理学、疗效及是否复发分类(表 1)。

  表 1 特发性泪腺炎 6 个分类参数

表1.png

  结果显示,患者平均年龄 50 岁,57% 为女性,16% 为双侧泪腺炎,52% 炎症扩展至邻近结构,20% 治疗抵抗,17% 不完全治疗,15% 复发(平均随访时间为 64 个月)。男性及炎症扩展至眼外肌肉为不完全治疗的风险因素。「传统」泪腺炎临床表现为治疗抵抗的风险因素。双侧患者较单侧年轻,复发风险高。硬化患者与起病隐匿相关,但组织病理学与症状出现速度均与不良预后无关。

  特发性泪腺炎相关研究因缺乏精确定义、系统分类而进展缓慢,之前 IgG4 类疾病也纳入其中,随着认识的发展逐渐被分出来。本文参考现有分类系统,提出 6 个参数,涵盖了特发性泪腺炎各方面特征,简单易行,可信度高,有利于加强临床工作者对该病的进一步认识及正确诊疗,值得广大医师借鉴。此外,仍需大样本研究及前瞻性试验以更好地阐明预后因素。

(来源:丁香园) (责编:cnophol)

发表评论】【加入收藏】【告诉好友】【打印此文】【关闭窗口
  • 下一条信息: 没有了
  • 更多关于(特发性泪腺炎新分类,六个参数,更易区分,中华眼科在线)的信息
    没有相关信息
      热门图文

    嫁接睫毛做到这8个点,

    Get 5项新技能 你的黑

    索尼黑科技--“隐形眼

    长脂肪粒是眼霜惹的祸
      健康新看点
      健康多视点
    ad推广
      图话健康
    点击申请点击申请点击申请点击申请点击申请点击申请点击申请点击申请点击申请
    39健康网眼病新浪福建健康21世纪药店网医脉通眼科新浪厦门健康合肥爱尔眼科一心医药集团重庆桐君阁湖北眼科网武汉眼科医院
    天津眼科医院武汉民生耳鼻喉医院中国近视网中国卫生人才网39五官科爱尔英智眼科康华眼科网久久眼科网阿里医药眼科网山水画

    Copyright © 2007 中华眼科在线 网站备案序列号: 京ICP备08009675号
    本网站由武汉五景药业主办