精彩推荐:青光眼 白内障 近视 远视 散光 斜视弱视 角膜溃疡 角膜炎 沙眼 眼外伤 更多疾病
大众频道
专业频道
时尚频道
互动频道
疾 病 | 保 健 | 爱眼动态 | 名医名院
知 识 | 美 食 | 自检自测 | 爱眼纪事
资 讯 | 临 床 | 学 术 | 文 献
图 谱 | 医 患 | 继 教 | 家 园
五官之美 | 整 形 | 美 容
眼镜一族 | 妆 容 | 图 库
眼科在线 | 预留位置
眼科知道 | 在线咨询
  当前位置:当前位置: 中华眼科在线 → 医学频道 → 前沿动态 → 研究进展 → 正文 切换到繁體中文 用户登录 新用户注册
视网膜变性治疗

http://www.cnophol.com 2011-6-9 9:17:54 中华眼科在线

  一、视网膜移植

术前术后眼底像。



术前术后OCT图像


  二、视网膜假体植入:



视网膜前假体植入

  三、干细胞分化移植


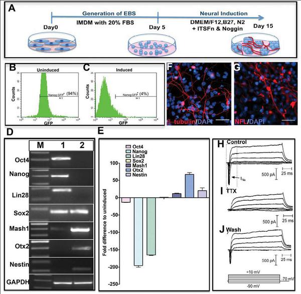
iPS诱导分化为神经节细胞



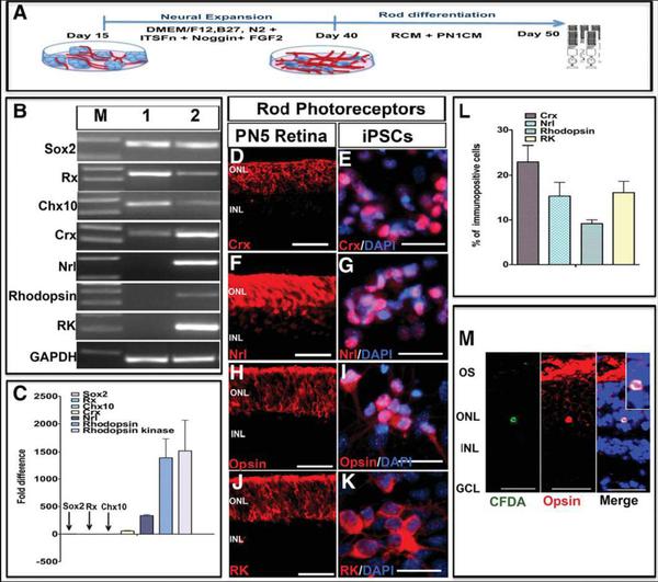
iPS诱导分化为感光细胞

  四、基因治疗






  AAV病毒携带AIPL1基因,移植到视网膜下腔,可修复感光细胞磷酸二酯酶的生物合成,从而治疗RP等感光细胞变性疾病

(来源:好大夫在线) (责编:王艳丽)

发表评论】【加入收藏】【告诉好友】【打印此文】【关闭窗口
  • 下一条信息: 没有了
  • 更多关于(糖尿病,视网膜)的信息
      热门图文

    五个补妆锦囊妙计 让夏

    面霜可以代替眼霜吗?

    多彩夏日如何画眼影更

    不同职业面试的彩妆画
      健康新看点
      健康多视点
    ad推广
      图话健康
    点击申请点击申请点击申请点击申请点击申请点击申请点击申请
    华夏近视网39健康网眼病中国眼镜网新浪福建健康21世纪药店网千龙求医查疾病114个性导航眼科时讯中华网健康频道我友健康
    整形美容英智眼科浙江眼科网中国眼网眼科医学网久久眼科网华夏健康网阿里医药眼科网首席医学网全球医院网保健

    Copyright © 2007 中华眼科在线 网站备案序列号: 京ICP备08009675号
    本网站由五景药业主办 北京金鼎盛世医学传媒机构负责运营 国家医学教育发展中心提供学术支持
    服务电话:010-63330565 服务邮箱: [email protected]